I'm splitting a room by adding a wall into it, and I would like to put receptacles into the new wall. I'm trying to do this making as few holes in the existing walls as possible, so I'm wondering if the following layout is safe.
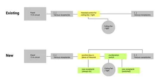
The main change is replacing a single gang rheostat switch with a junction box like this, covered by a wall plate like this that would split the source into three cables going downstream. The junction box will be behind where a door opens, which is why I need to move the switch, and I'm not too concerned about the look of it.
The combination switch would be single gang as well since it is going into a narrow space (an area of wall between a door frame and a chimney).
I have done some reading, but I'm new to electrical work and just wanted to make sure this basic idea is safe / see if there's a more sensible way to do it.
I plan on using 12/2 Romex with ground cable, which I think is what is used in the rest of the circuit. All walls are drywall.
