I have recently acquired some Cree LED headlight bulbs for my ageing 5-series. They are amazing enough to actually make the vehicle safe to operate at night. The stock incandescent bulbs were woefully inadequate.
Unfortunately, and legal grey areas of the usage of such lighting technology aside; the vehicle's light control module sends short pulses to the bulbs when the lights are off to determine if they are blown. These pulses aren't adequate to illuminate an incandescent bulb; but are completely adequate to make LED bulbs periodically flash like crazy, making people believe that I'm driving...an inferior but also ageing vehicle.
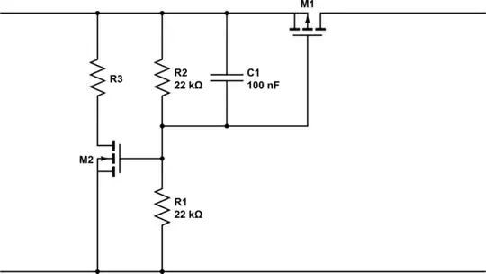
Anyhow, I'm trying to design a circuit that will achieve the following:
- Be very, very simple to make.
- Supress the short bulb-test flashes from illuminating the LEDs.
- Not affect the brightness of the LEDs when the lights are on.
- Not make the light control unit think the bulbs are blown (I'm happy if the circuit bypasses this function altogether and always fools the LCU into thinking they're not).
The only thing I've been able to come up with, via my limited and often dangerous electrical engineering knowledge, are expensive time-delay relays. Attaching the largest capacitors I have (2200uF) across the bulb connectors has no discernible effect (though I'm willing to buy larger ones if necessary).
Can anyone suggest a design, or where I should be looking for information?
I'm also not averse to a circuit that will apply a simple transient over time to full brightness. It'll make the lights behave more like incandescent lights and therefore look less of a legal grey area!
