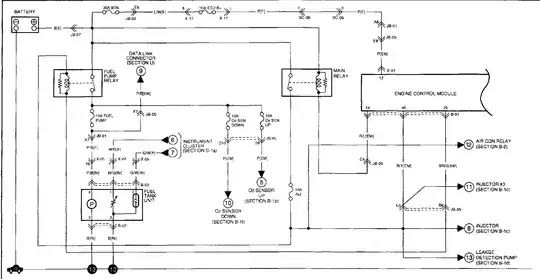
I have isolated the issue to no power coming in to the relay coil. I am having issues finding a wiring diagram, or a pcm terminals wiring diagram to help me further troubleshoot the issue. I'm only assuming the pcm is breaking the coil power. My ignition turning off does not break the ground and It can't be the ignition, I'm currently hotwiring to eliminate it from the cct for now. Does any body have any suggestions? Or wiring diagrams? My Haynes does not have the one I need
02 kia spectra 1.8
I've tested the relay, its works. And I jumped the load side terminals and the pump engaged, so I know it must be the coil side.
