I have a 4x4 12 titan crew cab. Last couple of months I've been battling a no start that I can't seem to diagnose the issue since it's intermittent.
Battery was replaced 6 months ago but for some reason when I turn the key over the truck will not start at times. Everything on the dash lights up as normal, radio comes on, no codes and no blinking lights.
This occurred again last night when I got into the truck, turned the key over and drove 5 blocks to a restaurant. Realized my parking was bad, got back into the truck to correct my parking and turned the key over than it would not start. Had dinner with family for an hour then came back out turned key over and no start. Pressed the brake and moved the shifter from park all the way down to low gear three times with counting in 30 second intervals and on the third attempt truck started.
Drove back home and backed truck into spot. Turned truck off and counted to 30 again and truck fired right up. Got into truck this morning and truck fired right up.
I've been to advanced and a repair shop and when they run tests they say everything is fine, unable to replicate issue, and readouts for starter are normal. Issue occurred after going on a trip that had a bumpy gravel road. I've been under the truck and see nothing jarred or any damage.
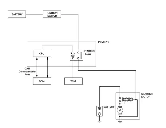
I am clueless as to what the issue could be with this truck. Is the issue consistent with a starter going out or since the shifter was manipulated a few times this is a computer that could be going out from the transmission to the starter like a BCM?
