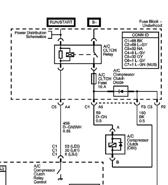
'07 Cobalt. A/C clutch fuse was blown. The clutch circuit now reads open to ground, so it seems something catastrophic happened. I am considering what a repair would involve.
The schematic (below) shows two clamp diodes for the clutch coil - one internal to the clutch, the other in the fuse block. Meter-testing the circuit with polarity reversed also reads open, indicating that the diode(s) are non-conducting. So, it/they would need replacement.
The problem is, I find no diode on the fuse block. IDK why there should be two diodes anyway, so I wonder if this might be an error in the schematic - maybe a cut/paste from an older design, where the (single) diode was in the fuse block. In support of this, GM once had a plug-in diode that looks designed to fit fuse block type connectors.
So, my question: is there really supposed to be a diode in the fuse block?
