Entrance to the Court of Appeal at Aix-en-Provence.

In France, a cour d’appel (court of appeal) of the ordre judiciaire (judiciary) is a juridiction de droit commun du second degré, a (court of second-degree common law). It examines judgements, for example from the correctional tribunal or a tribunal de grande instance. When one of the parties is not satisfied with the verdict, it can appeal. While communications from jurisdictions of first instance are termed "judgements", or judgments, a court of appeal renders an arrêt (verdict), which may either uphold or annul the initial judgment. A verdict of the court of appeal may be further appealed en cassation. If the appeal is admissible at the cour de cassation, that court does not re-judge the facts of the matter a third time, but may investigate and verify whether the rules of law were properly applied by the lower courts.

French territories currently contain 36 courts of appeal, of which six are overseas, and a tribunal supérieur d'appel on Saint-Pierre-et-Miquelon.

In France itself, each court governs several départements or similar territories, generally two to four. The courts are often established in the same cities as the former Parlements, the court jurisdictions of the Ancien Régime.

History

These jurisdictions were created under the name of tribunal d'appel (appeal tribunal) by the loi du 27 ventôse an VIII (law of March 18, 1800), which put an end to the "appel circulaire" which had been put in place in 1790.[1]

The "appeal tribunals" became "courts of appeal" through the sénatus-consulte of 28 floréal an XII (May 18, 1804) and took the name "imperial courts" in 1810. Their name changed afterwards according to the régime:

Until 1958, appeals of judgments by juges de paix, justices of the peace, and labour courts (de prud'hommes) were brought before the tribunal civil (civil tribunal), while a tribunal d'arrondissement existed for appeals from tribunaux paritaires des baux ruraux and a regional commission of sécurité sociale to appeal the decisions of the first instance. Courts of appeal only recognize, in civil matters, recourse against the judgment of a civil tribunal or a commercial tribunal.[2] In penal matters, courts of appeal accept correctional and police tribunal appeals.

With the reform of 1958, the court of appeal became the only appeal jurisdiction of the judiciary. The exceptions (assizes appeal court, National Court of incapacity and of workplace injury et National court to retain safety) were re-created afterwards.

Organisation

Court of Appeal of Amiens

The magistrates of the court of appeal are generally experienced jurists who began their careers in a first-degree jurisdiction.[3] Each court of appeal is presided over by a "premier président" (also known as the "chef de cour"). The other magistrates du siège are chamber presidents and the counselors, names which recall the parlements of the Ancien Régime.[4] At the court of appeal the vice-présidents and the judges assigned to the first president are affected and can exercise their functions either at the court of appeal or in any related tribunal in that scope. The first president, the chamber presidents and the counselors of the court of appeal are the only magistrates who can preside at assizes courts.[5]

The magistrates of the parquet général are a prosecutor-general (procureur général or chef de parquet), attorneys-general and substituts généraux. Le procureur général oversees the application of criminal law throughout the court of appeal's jurisdiction, within which it assures proper functioning of the parquets. A procureur général or his substitut represent the ministère public before the cour d'assise (Assize Court) sitting at the court of appeal[6][7][8]

Each court is structured into a variable number of chambers, several of which may be specialized. A court of appeal at a minimum includes:

  • a correctional appeal chamber,[9]
  • a chamber of ''instruction'',[10]
  • a chamber for penalty imposition,[11]
  • a social chamber,[12]
  • a special chamber for minors,[13]
  • Other chambers generally include at least one commercial chamber and one civil chamber.

Courts of appeal include a clerk's office staffed with civil servants.[14]

Judgment formation

Collegial judgments are composed by three magistrates

  • the first president
  • a president of chamber
  • and a councillor

(or president of chamber and two councillors) in the usual formation. The solemn formation consists of five magistrates and is notably used n cases sent back down from the court of cassation In rare cases, the court of appeal meets in the form of an "assembly of chambers" which comprises the magistrates of two chambers (three for the Paris Court of Appeals).[15]

Attributions

Jurisdictional attributions

Courts of Appeal in the French judiciary.
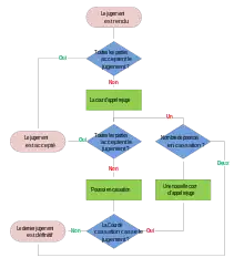
Procedure (simplified) of an appeal and of an appeal en cassation

The court of appeal recognizes appeals of matters previously brought before the relevant tribunals, (du ressort), both civil and penal:[16]

It is also the venue for recourse against bar association elections and some bar association decisions, as well as the decisions of other professional associations (ordres professionnels) of the French legal system.[17]

The Court of Appeal of Paris is competent to hear matters of recourse against the decisions of certain independent administrative regulation authorities (Autorité de la concurrence, Autorité des marchés financiers, Autorité de régulation des communications électroniques, des postes et de la distribution de la presse...).[18]

In the court of assizes, since the 2000 law on the presumption of innocence, an assize appeal court is not a second degree court but a different assize, in another département and with nine jurors instead of six.[19]

Not all matters can be appealed and thus some cannot be re-judged on appeal, for example the least important litigation.[20] In this case the pourvoi en cassation remains possible.

Administrative assignments

The first president of the court of appeal and the prosecutor general, possibly assisted by other magistrates, participate in the administration and the inspection of the jurisdictions in the court's responsibility. They therefore have a qualité d'ordonnateur and are responsible for public markets. They are assisted, in these assignments, by the regional administrative service.[21]

List of appeal courts and their purviews

Court of Appeal
Departments or territories in its purview[22]
Agen Gers, Lot and Lot-et-Garonne
Aix-en-Provence Alpes-de-Haute-Provence, Alpes-Maritimes, Bouches-du-Rhône and Var
Amiens Aisne, Oise and Somme
Angers Maine-et-Loire, Mayenne and Sarthe
Basse-Terre Guadeloupe, Saint Barthélemy and Saint Martin
Bastia Corse-du-Sud and Haute-Corse
Besançon Doubs, Haute-Saône, Jura and Territory of Belfort
Bordeaux Charente, Dordogne and Gironde
Bourges Cher, Indre and Nièvre
Caen Calvados, Manche and Orne
Cayenne French Guiana
Chambéry Savoie and Haute-Savoie
Colmar Haut-Rhin and Bas-Rhin
Dijon Côte-d'Or, Haute-Marne and Saône-et-Loire
Douai Nord and Pas-de-Calais
Fort-de-France Martinique
Grenoble Drôme, Hautes-Alpes and Isère
Limoges Corrèze, Creuse and Haute-Vienne
Lyon Ain, Loire and Rhône
Metz Moselle
Montpellier Aude, Aveyron, Hérault and Pyrénées-Orientales
Nancy Meurthe-et-Moselle, Meuse and Vosges
Nîmes Ardèche, Gard, Lozère, Vaucluse
Nouméa New Caledonia and Wallis and Futuna
Orléans Indre-et-Loire, Loir-et-Cher and Loiret
Papeete French Polynesia
Paris Essonne, Paris, Seine-et-Marne, Yonne, Seine-Saint-Denis and Val-de-Marne
Pau Hautes-Pyrénées, Landes and Pyrénées-Atlantiques
Poitiers Charente-Maritime, Deux-Sèvres, Vendée and Vienne
Reims Ardennes, Aube, and Marne
Rennes Côtes-d'Armor, Finistère, Ille-et-Vilaine, Loire-Atlantique and Morbihan
Riom Allier, Cantal, Haute-Loire and Puy-de-Dôme
Rouen Eure and Seine-Maritime
Saint-Denis Réunion, Mayotte and French Southern and Antarctic Lands
Saint-Pierre Saint Pierre and Miquelon
Toulouse Ariège, Haute-Garonne, Tarn and Tarn-et-Garonne
Versailles Eure-et-Loir, Hauts-de-Seine, Val-d'Oise and Yvelines

See also

References

  1. Roger Perrot, Institutions judiciaires, 13th ed., Paris, Montchestien, 2008 (ISBN 978-2-7076-1593-0). p. 14.
  2. R. Perrot. p. 166.
  3. "Comment fonctionne le Cour d'appel?".
  4. R. Perrot. p. 169.
  5. Articles 244 et suivants du code de procédure pénale
  6. 34 et suivants du Code de procédure pénale
  7. Article L122-3 du code de l’organisation judiciaire
  8. Code de procédure pénale - Article 241. Retrieved 2016-03-25.
  9. Articles 510 et suivants ainsi que les 546 du code de procédure pénale
  10. Articles 191 et suivants du code de procédure pénale
  11. Article L712-13 du code de procédure pénale
  12. Article R311-6 du code de l’organisation judiciaire
  13. Article R311-7 du code de l’organisation judiciaire
  14. Article L123-1 du code de l’organisation judiciaire
  15. R. Perrot. p. 174.
  16. "Cour d'appel". www.justice.gouv.fr. 8 February 2007. Archived from the original on 16 January 2016. Retrieved 31 Dec 2015.
  17. Articles L311-2 et suivants du code de l’organisation judiciaire
  18. Article D311-9 du code de l’organisation judiciaire
  19. Article 296 et ainsi que article 380-1 et suivants du code de procédure pénale
  20. "Qu'est-ce qu'un appel?". www.vie-publique.fr. August 31, 2012. Retrieved 16 January 2016.
  21. Articles R312-65 et suivants du code de l’organisation judiciaire
  22. "Code de l'organisation judiciaire, annexe tableau IV" [Code of Judicial Organization, annex table IV] (in French). Légifrance. 1 September 2023.
This article is issued from Wikipedia. The text is licensed under Creative Commons - Attribution - Sharealike. Additional terms may apply for the media files.