If you have forced air A/C and radiant heat, you almost certainly have two separate transformers. So you'll have to use a thermostat that can work with separate transformers.
If the thermostat you choose requires a C wire, you'll likely want to supply the C from the A/C transformer. It's almost always easier to get the C wire from a forced air system, than from a boiler. Also, some thermostats actually require that the C wire come from the cooling system.
Once you've selected the thermostat you want, connect the wires as follows:
- Remove any jumpers between
Rc and Rh.
R from the A/C to Rc.
Y from the A/C to Y.
G from the A/C to G.
C from the A/C to C. (Where required)
R from the boiler to Rh.
W from the boiler to W.
Extra reading
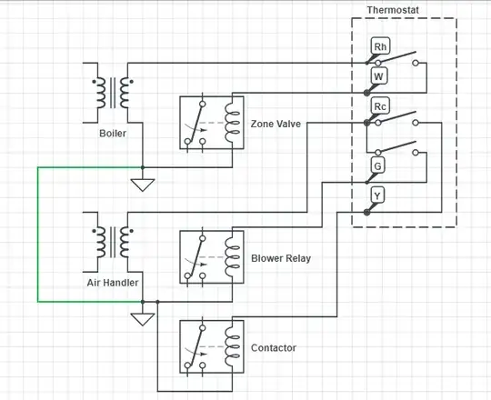
With two separate transformers, the wiring should look something like this.

Notice there's no jumper between Rh and Rc.
The green line represents the equipment grounding in the building.
In this situation, everything works as expected.
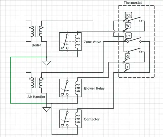
If you have two separate transformers, but only connect one of the R wires. You could still have a complete circuit, if the transformers secondaries are bonded. However, since you're using the buildings grounding system to complete the circuit, you may find that there's not enough power to get things to work properly. You might find that the A/C works fine, but the heat doesn't (or vise versa, depending on how it's wired).

Two separate transformers, with only one supplying the thermostat.
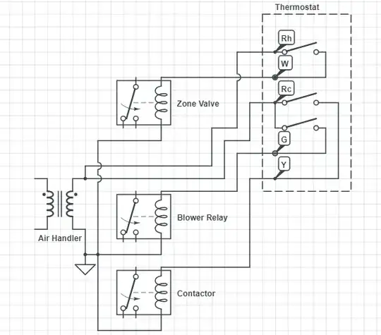
Notice there's a jumper between Rh and Rc.
If you have one transformer that is supplying two R wires. It's the same as having one transformer, and using a jumper to connect Rh and Rc. It's just a really long jumper.

If you have two transformers, and you connect a jumper between Rh and Rc. You'd be connecting the transformers in parallel. If the transformers are identical (or close enough), this may not be a problem. As long as the transformers are in phase (and identical), everything should be at the same voltage potential. If the transformers are not in phase (or not identical), you'd be creating a short-circuit.

If you have two R wires at the thermostat. The best bet is to remove the jumper between Rh and Rc, and connect the separate wires to separate R terminals.