I have a Mastertrol Mark V and successfully attached 2 Nest thermostats (2 zones). In my system the T terminals correspond to current color coded wires as such:
T6 = Y (cool)
T5 = W (heat)
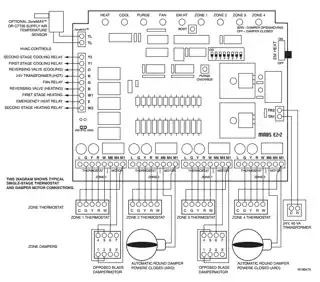
T4 = R (24v power)
The nest works when only attached to RWY, but the Nest kept buzzing its zone relay when using only 3 wires (RWY). It also complained about power availability. Amp meter only showed ~60ma. I believe the buzzing was the Nest intermittently sipping power from the R line. I could get the relay to buzz by manipulating the settings on the Nest and the relay would buzz with each manipulation (even just checking it on the phone).
Connecting a C line to terminal 2 was partially successful, in that it did provide power but also created an alarming continuous clicking in the zone relay. Note, removing the W wire (in heat mode) from T5 eliminated the relay noise, but that makes the system useless. I suspect the clicking was due to the power for the T terminals being supplied by a different transformer than the transformer on connections 1 and 2 (24V 40VA Transformer). It's AC power, and AC cares about phase synchronization. The two transformers will not be in sync.
Anyway, the solution was to detach the R wire for the Nest, in my case that was from T4, and attach the R wire from the Nest to terminal 2 (24V 40VA Transformer) and connect the C wire to terminal 1 (24V 40V Transformer). This means T4 has no wire attached to it. Note, I learned from HVAC research, and as mentioned by a previous post here, that the C wire is meant as the return path for power from R. So on my setup this leaves us with:
T6 = Y (cool)
T5 = W (heat)
T4 = empty
2 = R (power)
1 = C (return)
Note, it's AC, so it really doesn't matter if you attach R to 1 or 2 and the same for C, but the convention seems to be that R should be on whatever the hot leg is.
Now, Reboot the Nest! If you end up updating the wiring info in the Nest, be sure to reboot it again just for good measure.
Everything should work and the Nest should have no complaints on the screen. Because the Nest is attached to the 24V 40VA transformer terminals, it will receive power even when the master mode selector switch next to the Mastertrol is set to OFF. In the 3 wire setup, setting the mode selector to Off removed power from the Nest, which is not what you want.
I hope this helps someone.
The following are photos of my unit as well as the wiring I put in place to supply 24V to my nest thermostats.
