4

I am rewiring my entire house after a major malfunction of two antique knob and tube circuits. I'm up against a challenge with some outdoor lights. Here's the situation: I have a detached garage. It has a porch light over the service door, and it works on a pair of three way switches located in the garage and in my kitchen. The porch light over the kitchen door also works with this garage light - they are both controlled by the same 3 way switches. I'm a really big fan of this setup, and I hope to save it.

The garage is powered by an underground 10-3 romex cable connected to a 2 pole 30 amp breaker in my brand new 200 amp main service panel in my basement. It goes to an old QO service panel in the garage that has no main breaker and no ground bar. There is also a 12-3 romex cable going to the garage to make the three way switches between the two buildings function. Neither cable has a ground wire. Both cables are buried under my blacktop driveway and not in conduit, so they are so hard to replace that let's just assume it's impossible.

I know I need to replace the load center in my garage with a new, grounded unit. Remember, I'm rewiring a whole, enormous old house built in 1878, so getting the lights back on is first priority - I'll get to the garage when the house is done.

My question concerns the 3 way circuit controlling those two porch lights. It seems like it shouldn't work with only 3 conductors travelling between the switches and lights on both ends, but somebody did all kinds of janky stuff with the old knob and tube wiring to make it work (It wasn't me!). I'm thinking about doing something that maybe isn't quite as janky as that, but I need to know whether it's safe. There is no building inspector where I live, so just go by National Codes and personal experience I guess.

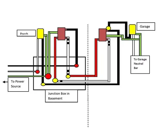
Here is a diagram of what I'm thinking about doing. Basically I would run a fairly normal 3 way circuit, except that when it gets to the switch in the garage I would wire nut the black wire from a piece of romex to the wire coming off the common and run it to my porch light. Then I would take another piece of romex and use the white wire in it to get a neutral connection in the garage's load center for the garage light. Ground wires in the garage would just run to the neutral bar until I get a new load center out there. Grounds in the basement would be wired properly to my new load center in there. Between the switches there would be no ground since I can't add one to the underground cable.

Will this work?
Is it safe? If the "power source" is the "load" side of a GFCI outlet, will it constantly trip since the current on the neutral from that garage light isn't returning through it? All help is appreciated.

enter image description here

Tester101
  • 133,087
  • 80
  • 327
  • 617
Paul
  • 931
  • 6
  • 11

4 Answers4

4

Have you considered a remote for the house end of the garage hookup? I'm thinking a z-wave controllable light switch or something in the garage, and a remote control in the house. That way you can ignore the 12/3 romex and weird wiring (of that part of the circuit) and get on with your day.

I'm unclear whether it's allowed by code (especially with the colors you have), but with 3 wires, you've got enough for a single 30 amp circuit - ground, neutral and hot. Is that enough for the garage? That would at least be safe.

Michael Kohne
  • 3,241
  • 4
  • 24
  • 27
3

Take a closer look

If you look at the whole picture, it may make it easier to see the potential dangers in this setup.

enter image description here
Click for larger image

Notice that we now have two return paths to the neutral bus in the main panel.

Don't cut the white wire!

What happens if we lose the subpanel's neutral feeder for some reason (disconnected, severed, etc.)?

enter image description here
Click for larger image

Now there's potentially 30 Amperes returning through the 3-way circuit, which is using 12 AWG wire.

Magnetic fields and more

Even if the feeder neutral is not damaged, you'll still have paralleled neutrals and other potential problems as described in this article.

The best way to avoid a bad situation, is to do it right.


tl;dr

Will it work?

Most likely

Is it safe?

Absolutely not.

If the "power source" is the "load" side of a GFCI outlet, will it constantly trip since the current on the neutral from that garage light isn't returning through it?

Almost certainly.

Tester101
  • 133,087
  • 80
  • 327
  • 617
3

The only way you can have a three way switch in the garage and house with only three conductors, and no kludgy tapping into the garage circuit, is if the lamps are in series. But since lamps want 110V, this would require you to make the circuit 220V. And then that would only work with incandescent lamps of identical wattage. Forget it!

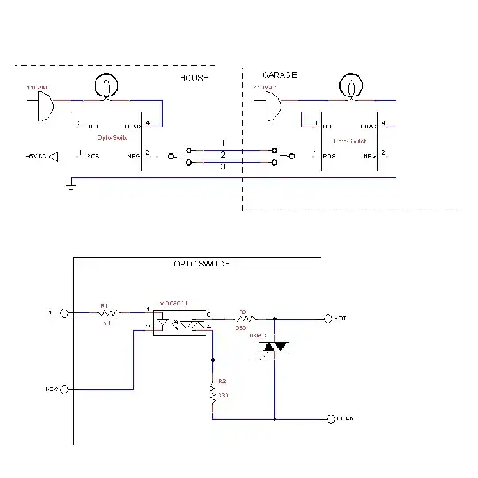
Here is a superior idea. Locally power the porch light from the house and the garage light from the garage. Use the existing three-conductor cable to only carry a low voltage and current control signal which turn on the lights using either mechanical relays, or else optically isolated TRIACs.

The diagram below shows the solid-state solution.

The boxes labeled "opto-switch" can be replaced by relays. This is something to think about, because relays have an advantage: no issues with with compact fluorescent bulbs.

circuit diagram

The electronic switches are wired in series on the 5V line which is carried by the existing wiring. The three-way switch in the house and garage, instead of controlling the power to lights directly, controls the lighting of two tiny LEDs hidden inside each opto-isolator. The LEDs control TRIACs, which control 110V power that is supplied locally: from the garage for the garage light and from the house for the house light.

Now instead of building this circuit, which could be daunting for someone without electronics experience, and involves constructing a device that interfaces directly to line voltage, you can get approximately the same circuit as a single component: a solid-state relay.

This solid state relay is similar to the "opto switch" circuit, minus the 50 ohm resistor to limit the current to the LED. A 100 ohm resistor in series with two relays should be enough to limit the current to about the right range, if the voltage source is a 5V.

A switching 5V wall bug is a good way to get a 5V source that is regulated. (Transformer-based 5V wall bugs will put out more voltage, expecting it to be regulated within the target device.) You can work out a way to conceal that somewhere. It could be located in the garage. (Just interchange the words HOUSE and GARAGE in the drawing and there you go).

Kaz
  • 850
  • 5
  • 14
0

Can you find the route of the existing 12/3 underground branch circuit cable? If so, you can expose the 12/3 cable in its trench and lay a 12/2 cable alongside it to carry the neutral and grounding conductors as per NEC 300.5(I):

(I) Conductors of the Same Circuit. All conductors of the same circuit and, where used, the grounded conductor and all equipment grounding conductors shall be installed in the same raceway or cable or shall be installed in close proximity in the same trench.

From here, you can use the 12/2 cable's neutral and ground conductors to provide neutral and ground to the garage light without causing the current loop/fault path problems that reusing the garage's neutral conductor does. The original setup was bodged in using the garage's neutral, by the way, and is likely a California-style or Carter-style three-way; you'll have to check which one, though, and rewire it to the California style if it is currently a Carter-style setup. For those who don't see the alternative three-way styles: Carter-style three-way switches the hot and neutral of the lamp(s) and is considered unsafe for that reason, while a California-style three way switch connects all three terminals of the three-way switches together to produce a setup where both the switched and unswitched hots are available at each switch.

EDIT: didn't see that the driveway was in the way -- replacing the 12/3 isn't an option anyway, as you'd need 12/4 + ground cable, and as far as I know, such a thing is not made in UF, as 3-phase applications are typically wired in conduit. Since it is blacktop, you could break up the section running over the cable-trench then lay down a cold mix patch once the trench is backfilled...

Also, is this really Romex/NM? That stuff is NOT rated for direct burial! Or is this a UF-type cable that is direct bury rated?

ThreePhaseEel
  • 87,685
  • 36
  • 144
  • 243